.c_portalResnav_main-01001002 .header1.active .head_lan .lan a
详情
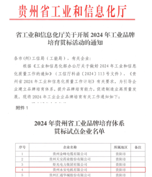
随着贵州省一体化的加速推进,,,,,,,品牌建设已成为提升企业焦点竞争力的要害。。。。。为响应国家及贵州省关于增强品牌建设、推动高质量生长的战略安排,,,,,,,贵州机电(集团)有限公司下属子公司贵州永安起劲加入2024年贵州省工业品牌培育系统贯标试点事情,,,,,,,并荣获“2024年贵州省工业品牌培育系统贯标试点企业”称呼。。。。。

作为一家致力于工业品牌生长的企业,,,,,,,贵州永安始终秉持着“票鹄肓上、立异驱动”的生长理念。。。。。在品牌建设历程中,,,,,,,一直优化产品结构、提升产品质量、增强品牌影响力,,,,,,,逐步建设起了一套完善的工业品牌培育系统。。。。。
此次荣获“2024年贵州省工业品牌培育系统贯标试点企业”称呼,,,,,,,不但是对贵州永安已往事情的认可,,,,,,,更是对企业未来生长的推动。。。。。贵州永安将以此为契机,,,,,,,继续承继“票鹄肓上、立异驱动”的生长理念,,,,,,,进一步强化品牌培育系统的建设,,,,,,,推动品牌与市场的深度融合,,,,,,,一直推进贵州永安品牌培育系统化建设,,,,,,,提升品牌的市场竞争力和影响力。。。。。
扫二维码用手机看
联系方法
公司地点:贵阳市经济手艺开发区开发大道818号
电 话:0851-83869582(传真)
邮 箱:guichai@china.com
2020 mg不朽情缘(集团)有限公司 Copyright 2020 All Rights Reserved
黔ICP备2021004443号
贵公网安备:52019002007060号
网站建设:中企动力
贵阳